suncitygroup太阳集团(股份)有限公司-官方网站
首页
通知公告
学院动态
就业信息
学院简介
学院概况
现任领导
机构设置
机构设置
学院工会
职能办公室
党团建设
总支介绍
规章制度
党团活动
网上党校
专业设置
计算机应用技术
物联网应用技术
数字媒体技术
计算机网络技术
大数据技术
信息安全技术
师资队伍
师资队伍概况
名师风采
学生工作
团总支
学生会
学生社团
学生活动
实验实训
公共计算机实训室
计算机应用技术实训室
计算机网络技术实训室
数字媒体实训室
物联网应用技术实训室
大数据技术实训室
信息安全技术实训室
招生就业
招生信息
就业信息
优秀毕业生
王宠洋
李振午
包隆欣
职教活动周
职业教育成果展
学生作品
获奖证书
首页
通知公告
学院动态
就业信息
通知公告
当前位置:
首页
>>
通知公告
>> 正文
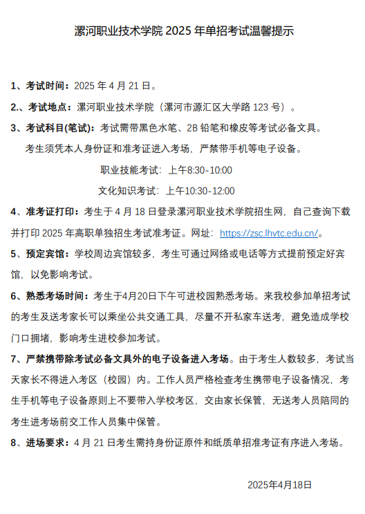
suncitygroup太阳集团2025年单招考试温馨提示
发布时间:2025年04月18日 17:45
浏览:次
作者:
上一条:
第九届御网杯网络安全大赛线上赛成绩公示
下一条:
suncitygroup太阳集团2024级各专业可接纳转入学生计划
Copyright© suncitygroup太阳集团(股份)有限公司-官方网站 版权所有
联系电话: 0395-5964966 13603855958
地址:漯河市源汇区大学路123号 计算机系大楼
微信公众号
手机宣传片